○古賀市個人情報の保護に関する法律施行細則
令和5年3月29日
規則第4号
(趣旨)
第1条 この規則は、個人情報の保護に関する法律(平成15年法律第57号。以下「法」という。)、個人情報の保護に関する法律施行令(平成15年政令第507号。以下「政令」という。)及び古賀市個人情報の保護に関する法律施行条例(令和5年条例第1号。以下「条例」という。)の施行に関し実施機関が保有する個人情報の保護等について必要な事項を定めるものとする。
(定義)
第2条 この規則で使用する用語は、法及び条例で使用する用語の例による。
(1) 録音テープ又は録音ディスク 当該録音テープ又は録音ディスクを専用機器により再生したものの聴取
(2) ビデオテープ又はビデオディスク 当該ビデオテープ又はビデオディスクを専用機器により再生したものの視聴
(3) その他の電磁的記録 次に掲げる方法であって、実施機関がその保有するプログラム(電子計算機に対する指令であって、一の結果を得ることができるように組み合わされたものをいう。)により行うことができるもの
ア 当該電磁的記録を用紙に出力したものの閲覧又は交付
イ 当該電磁的記録を専用機器により再生したものの閲覧又は視聴(当該閲覧又は視聴を容易に行うことができる場合に限る。)
ウ 当該電磁的記録をCD―Rその他の電磁的記録媒体に複写したものの交付(当該複写したものの交付を容易に行うことができる場合に限る。)
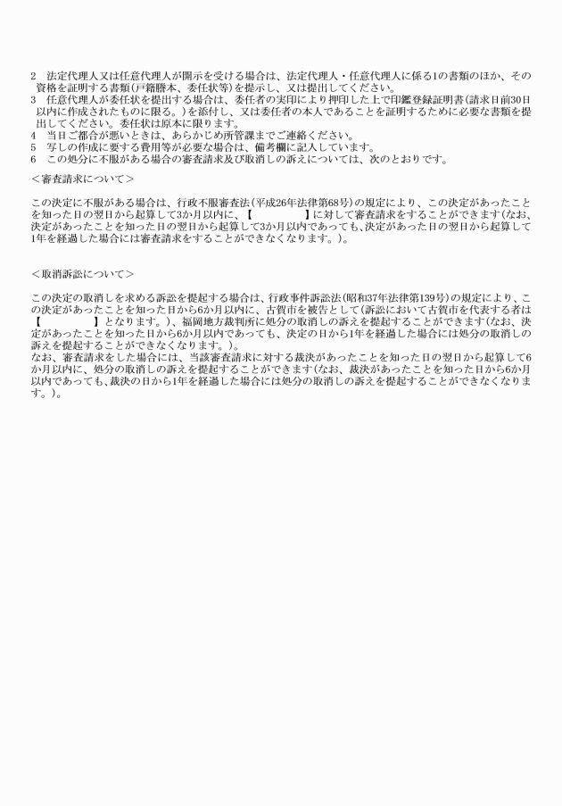
(保有個人情報の開示)
第4条 実施機関は、保有個人情報の閲覧、視聴又は聴取をする者が、当該保有個人情報が記録された法第60条第1項に規定する地方公共団体等行政文書(以下「公文書」という。)を改ざんし、汚損し、又は破損するおそれがあると認めるときは、当該公文書の閲覧、視聴又は聴取の中止を命ずることができる。
2 保有個人情報の写しの交付の部数は、請求1件につき1部とする。
2 保有個人情報の写しの交付を受ける者は、前項の費用を前納しなければならない。
3 政令第28条第4項の規則で定める方法は、実施機関が送付する納付書で納付する方法その他の方法とする。
様式番号 | 様式名 | 根拠規定 |
保有個人情報開示請求書 | 法第77条第1項 | |
保有個人情報開示決定通知書 | 法第82条第1項 | |
保有個人情報の開示の実施方法等申出書 | 法第87条第3項 | |
保有個人情報を開示しない旨の決定通知書 | 法第82条第2項 | |
保有個人情報開示決定等期限延長通知書 | 法第83条第2項 | |
保有個人情報開示決定等期限特例延長通知書 | 法第84条 | |
他の実施機関への開示請求事案移送書 | 法第85条第1項 | |
開示請求者への開示請求事案移送通知書 | 法第85条第1項 | |
第三者意見照会書(第86条第1項適用) | 法第86条第1項 | |
第三者意見照会書(第86条第2項適用) | 法第86条第2項 | |
保有個人情報の開示決定等に関する意見書 | 法第86条 | |
開示決定通知を行った旨の反対意見書提出者への通知書 | 法第86条第3項 | |
保有個人情報訂正請求書 | 法第91条第1項 | |
保有個人情報訂正決定通知書 | 法第93条第1項 | |
保有個人情報を訂正しない旨の決定通知書 | 法第93条第2項 | |
保有個人情報の一部を訂正する旨の決定通知書 | 法第93条第1項 法第93条第2項 | |
保有個人情報訂正決定等期限延長通知書 | 法第94条第2項 | |
保有個人情報訂正決定等期限特例延長通知書 | 法第95条 | |
他の実施機関への訂正請求事案移送書 | 法第96条第1項 | |
訂正請求者への訂正請求事案移送通知書 | 法第96条第1項 | |
保有個人情報提供先への訂正決定通知書 | 法第97条 | |
保有個人情報利用停止請求書 | 法第99条第1項 | |
保有個人情報利用停止決定通知書 | 法第101条第1項 | |
保有個人情報を利用停止しない旨の決定通知書 | 法第101条第2項 | |
保有個人情報利用停止決定等期限延長通知書 | 法第102条第2項 | |
保有個人情報利用停止決定等期限特例延長通知書 | 法第103条 | |
委任状(保有個人情報開示請求用) | 政令第22条第3項 | |
委任状(保有個人情報訂正請求用) | 政令第29条において準用する政令第22条第3項 | |
委任状(保有個人情報利用停止請求用) | 政令第29条において準用する政令第22条第3項 | |
諮問をした旨の通知書(審査請求人等) | 法第105条第3項の規定により読み替えて準用する同条第2項 |
(追加(令7規則第25号))
(運用状況の公表)
第7条 条例第11条の規定による運用状況の公表は、広報への掲載その他の方法により行うものとする。
(繰下げ(令7規則第25号))
(委任)
第8条 この規則に定めるもののほか、必要な事項は、市長が定める。
(繰下げ(令7規則第25号))
附則
(施行期日)
1 この規則は、令和5年4月1日から施行する。
(古賀市個人情報保護条例施行規則の廃止)
2 古賀市個人情報保護条例施行規則(平成15年規則第9号)は廃止する。
附則(令和7年8月25日規則第25号)
この規則は、公布の日から施行する。
別表(第5条関係)
区分 | 交付する写し | 金額 |
1 文書、図面又は写真 | ア 複写機により複写したもの(単色刷り) | 1枚につき10円 |
イ 複写機により複写したもの(多色刷り) | 1枚につき80円 | |
2 マイクロフィルム | 用紙に印刷したもの | 用紙1枚につき10円 |
3 電磁的記録 | ア 用紙に出力したもの(単色刷り) | 用紙1枚につき10円 |
イ 用紙に出力したもの(多色刷り) | 用紙1枚につき80円 | |
ウ CD―Rに複写したもの | 1枚につき80円 | |
エ その他の電磁的記録媒体に複写したもの | 当該写しの作成に要する費用に相当する額 | |
4 その他の公文書 | 当該公文書の性質に応じ作成した写し | 当該写しの作成に要する費用に相当する額 |
備考 1の項、2の項又は3の項ア若しくはイの場合においては、日本産業規格A列3番以下の大きさの用紙を用いることとする。また、両面印刷の用紙を用いるときは、片面を1枚として算定する。
(追加(令7規則第25号)


(追加(令7規則第25号)


(追加(令7規則第25号)

(追加(令7規則第25号)


(追加(令7規則第25号)

(追加(令7規則第25号)

(追加(令7規則第25号)

(追加(令7規則第25号)

(追加(令7規則第25号)

(追加(令7規則第25号)

(追加(令7規則第25号)

(追加(令7規則第25号)


(追加(令7規則第25号)


(追加(令7規則第25号)


(追加(令7規則第25号)


(追加(令7規則第25号)


(追加(令7規則第25号)

(追加(令7規則第25号)

(追加(令7規則第25号)

(追加(令7規則第25号)

(追加(令7規則第25号)

(追加(令7規則第25号)


(追加(令7規則第25号)


(追加(令7規則第25号)


(追加(令7規則第25号)

(追加(令7規則第25号)

(追加(令7規則第25号)

(追加(令7規則第25号)

(追加(令7規則第25号)

(追加(令7規則第25号)
